来源:兴安盟卫健委 发布时间:2025-09-23 17:33
附件:GK01-收入支出决算总表
GK02-收入决算表
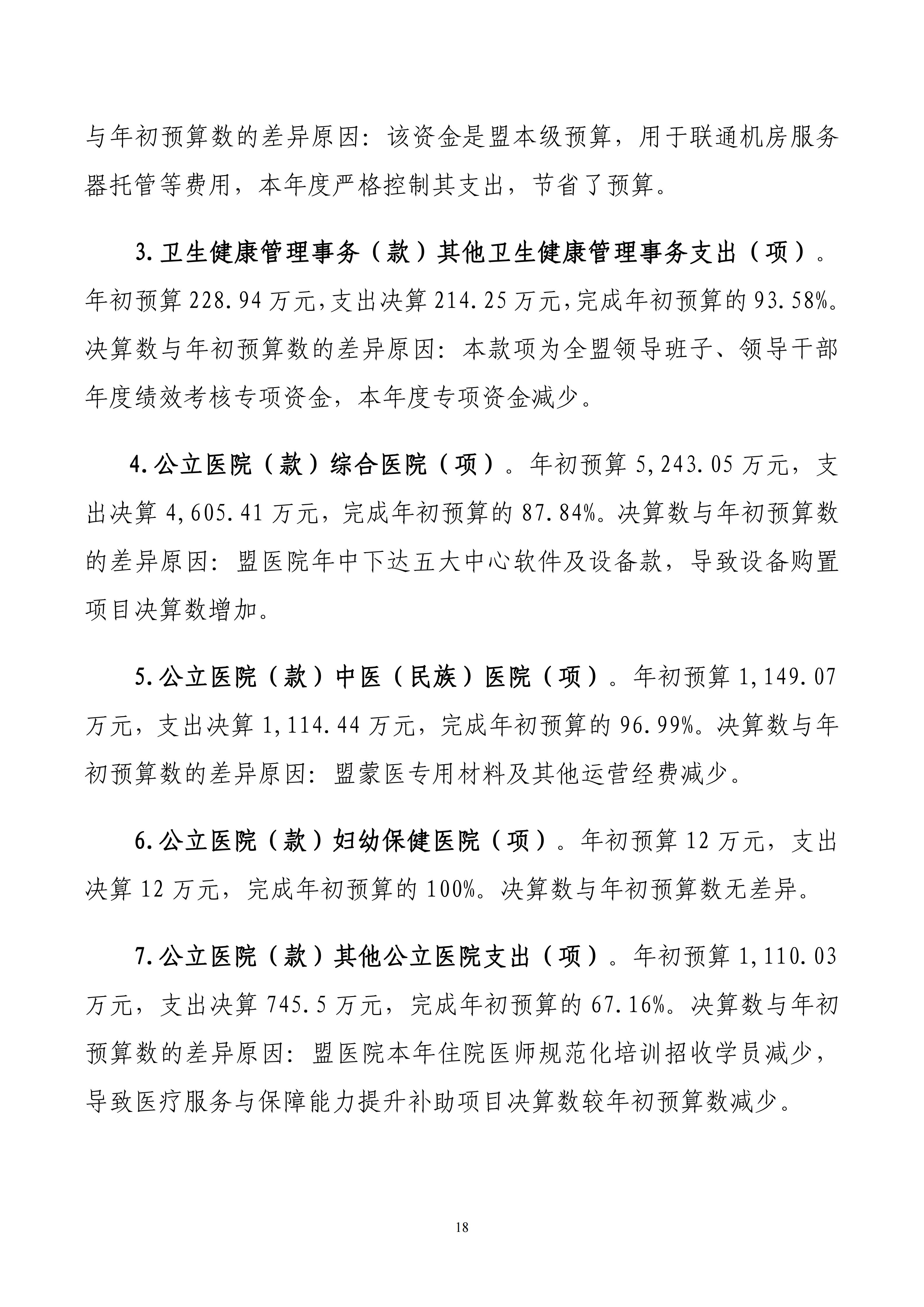
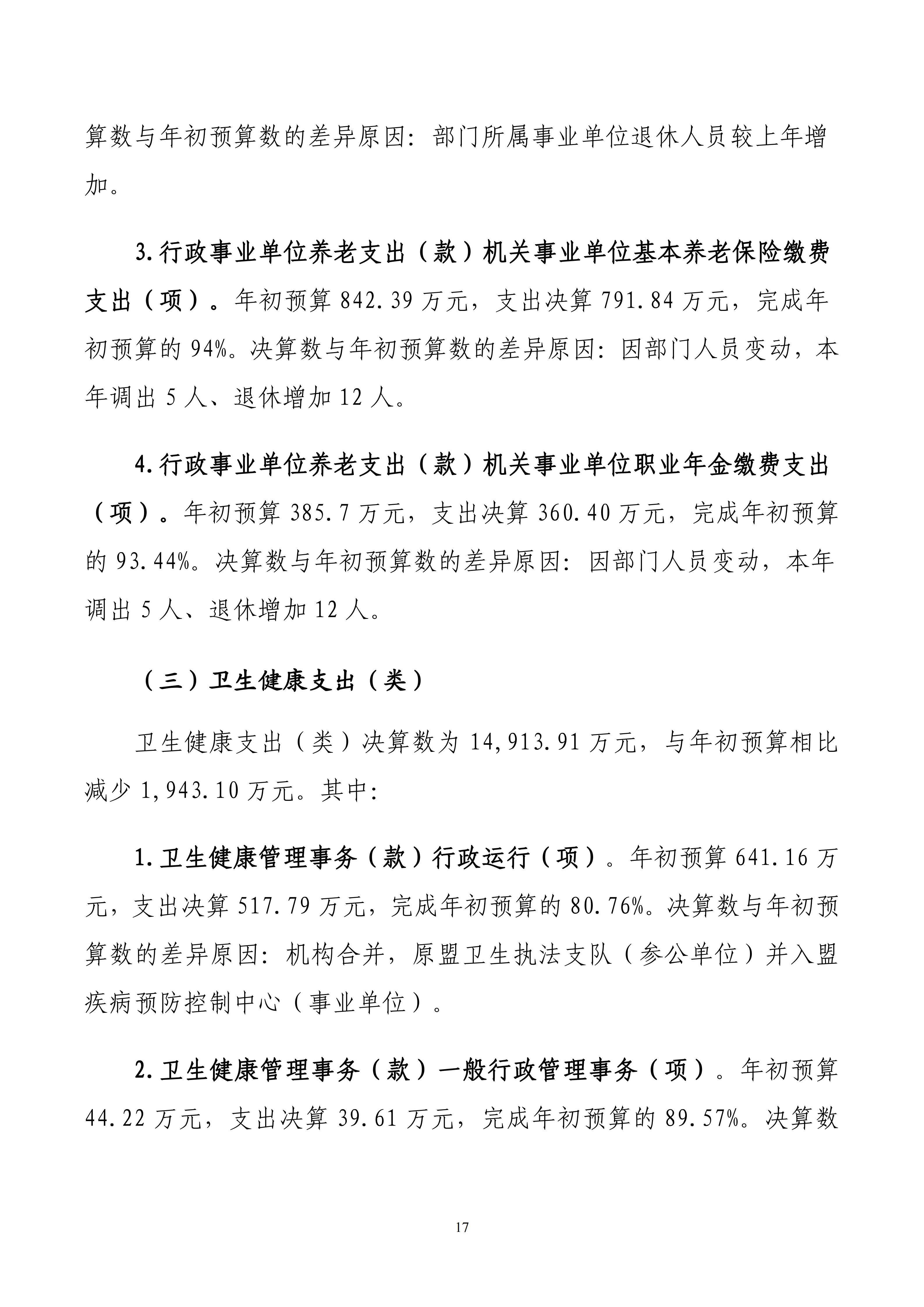
GK03-支出决算表
GK04-财政拨款收入支出决算总表
GK05-一般公共预算财政拨款支出决算表
GK06-一般公共预算财政拨款基本支出决算明细表
GK07-一般公共预算财政拨款项目支出决算明细表
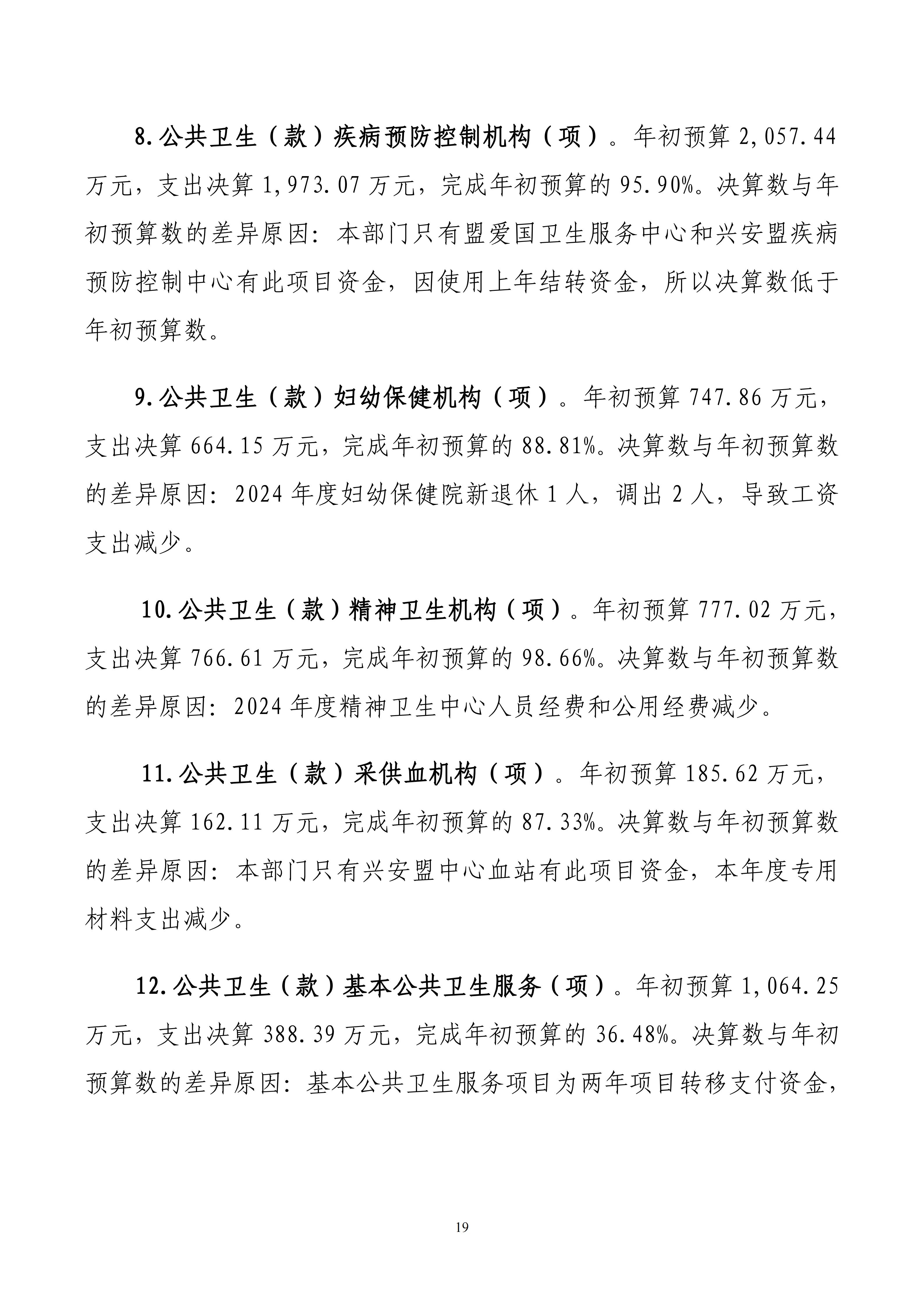
GK08-政府性基金预算财政拨款收入支出决算表
GK09-国有资本经营预算财政拨款收入支出决算表
GK10-财政拨款“三公”经费支出决算表
GK11-机关运行经费支出、国有资产占用情况及政府采购支出信息
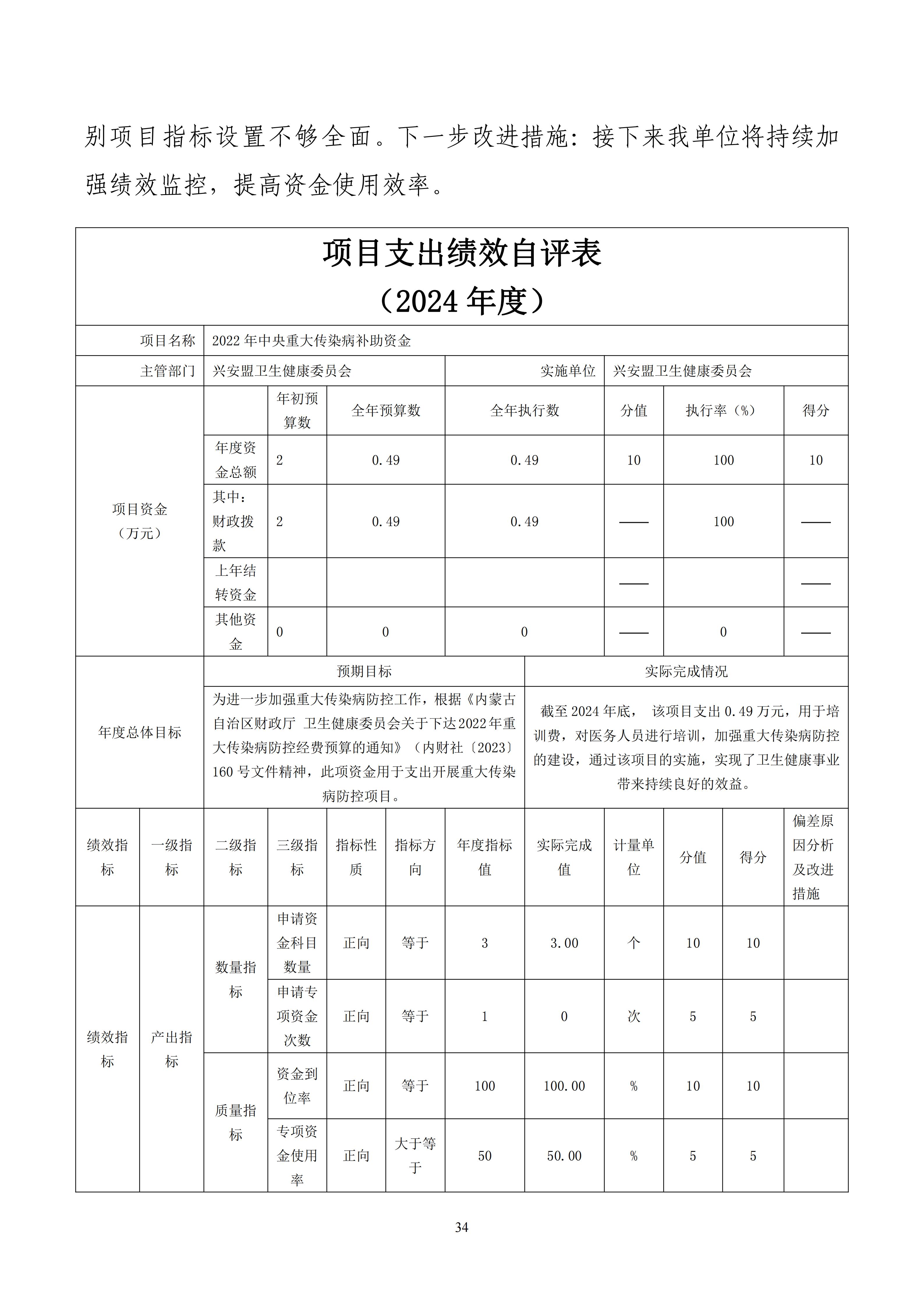
相关文章